
(转轮粉色应用黄色软件的故障排除)
一、显示故障排除
(1)显示故障:转轮清洗报警
(2)原因分析:转轮再处理空气时会由大量粉尘进入转轮。转轮采用蜂巢体制作来充分吸收空气中的水分子,在吸收水分时转轮体受潮使粉尘吸附在转轮体,久而久之转轮蜂巢孔堵塞,照成除湿能力下降。
(3)故障排除:清洗转轮。把转轮从转轮粉色应用黄色软件体拆出,早期可用清水清洗洗过后用空压机吹干蜂巢。中期可用非酸碱涤剂清洗。后期请直接到生产厂家清洗。在转轮清洗后必须更换转轮密封装置,否则将影响除湿效果。
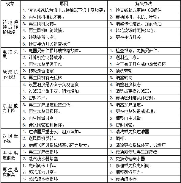
二、其他故障排除


粉色视频污下载电器
手机:133-6050-3273
微信:133-6050-3273
地址:广东深圳坪山区青松西路8号鸿合科技园
作者:CEO 时间:2023-01-24

(转轮粉色应用黄色软件的故障排除)
一、显示故障排除
(1)显示故障:转轮清洗报警
(2)原因分析:转轮再处理空气时会由大量粉尘进入转轮。转轮采用蜂巢体制作来充分吸收空气中的水分子,在吸收水分时转轮体受潮使粉尘吸附在转轮体,久而久之转轮蜂巢孔堵塞,照成除湿能力下降。
(3)故障排除:清洗转轮。把转轮从转轮粉色应用黄色软件体拆出,早期可用清水清洗洗过后用空压机吹干蜂巢。中期可用非酸碱涤剂清洗。后期请直接到生产厂家清洗。在转轮清洗后必须更换转轮密封装置,否则将影响除湿效果。
二、其他故障排除

